This website requires JavaScript.
Explore
Help
Sign In
xinyun
/
vllm
Watch
1
Star
0
Fork
0
You've already forked vllm
mirror of
https://git.datalinker.icu/vllm-project/vllm.git
synced
2026-04-05 20:37:46 +08:00
Code
Issues
Packages
Projects
Releases
Wiki
Activity
vllm
/
docs
/
assets
/
deployment
/
dp_internal_lb.png
Nick Hill
9907fc4494
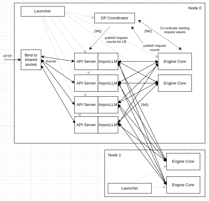
[Docs] Data Parallel deployment documentation (
#20768
)
...
Signed-off-by: Nick Hill <nhill@redhat.com>
2025-07-11 09:42:10 -07:00
68 KiB
691x666px
Raw
History